فى السابق كتبت عن لوحة Metaboard اسهل لوحة اردوينو يمكن صناعتها محليا باستخدام شرائح Atmega 8, 168, 328 و التي اعتمدت على تقنية خاصة تسمى V-USB او ما يعرف باسم منفذ اليو اس بى الوهمي و الذي يغنينا عن استخدام شرائح FTDI و ايضا التجربة الرائعة التى اتمها اخى راشد القطينى و صنع منها ما يعرف بأسم (الراشدوينو)

كان يعيب هذة اللوحة أمر واحد فقط هو عدم امكانية ارسال او استقبال بيانات من و الى اردوينو اثناء تشغيلة باستخدام الV-USB و بالتالي كل تطبيقات الSerial communication لا يمكن استخدامها
فمثلا لا يمكنك ارسال درجات الحرارة الى الحاسب اﻵلى ولا يمكنك استقبال اوامر جديدة اثناء تشغيل البرنامج
الحل .. استخدام شريحة USB to Serial Converter لتتولى هذة المهمة بدلا عن V-USB
لكن عدنا الى مشكلة اخرى !!
حيث لا تتوفر فى اغلب اﻷسواق العربية شرائح FTDI و اذا توفرت تكون من نوع شرائح SMD التى يصعب لحامها على اللوحة و تحتاج الى مهارات تركيب خاصة لا تتوفر لمعظم المبتدأين (او حتى الكثير من المحترفين🙂 )
الحل USB to UART Protocol Converter
يقوم هذا البروتوكول بجعل المتحكم الدقيق يقوم بذات الوظيفة التى تقدمها الـFTDI Chip و هذا عن طريق firmware خاصة يتم وضعها على احدى الشرائح التالية
- ATTiny 45
- ATtiny2313
- الشريحة المفضلة لدى الجميع Atmega 8 (رائع اليس كذلك :))
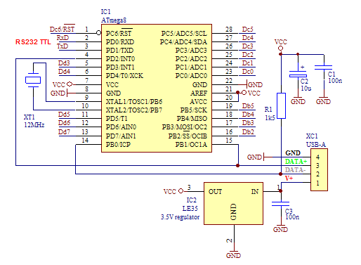
مخططات التوصيلAtmega 8
مخططات التوصيل ATtiny2313
و اﻷن يمكننا الحصول على مخرجي Rx, TX اللذان يستخدمان فى ارسال و اسقبال البيانات من و الى اردوينو مع ملاحظة ان الجهد الخارج من هذة الدائرة هو 3 فولت و ليس 5 فولت
اردوينو يعمل على مستوى خرج رقمي 5 فولت لذلك سنحتاج الى محول يجعل الخرج يساوى 5 فولت ليعمل مع اى شريحة atmega
وبذلك يمكننا عمل اردوينو من شريحتى Atmega8 واحدة تعمل للــUSB communication و اﻷخرى تقوم بدور عقل اردوينو اﻷساسى
ايضا يمكن استخدام هذا الدائرة مع اللوحة اﻷم لاردوينو (اول و ابسط نموذج لاردوينو) Arduino Serial Board V.1

و يمكنك تحميل المخططات و طريقة صناعتها من الرابط التالي:
http://arduino.cc/en/Main/ArduinoBoardSerialSingleSided3
و لشرح الخطوات باللغة العربية من موقع “اصنعها بنفسك”
و سنحتاج إلي هذا الدائرة البسيطة للربط بين الدائرتين
و اﻷن نأتي لقسم التحميل
لتحميل الـFrimware و كل الملفات المتعلقة بهذا المقال
رابط من الميديا فير
http://www.mediafire.com/?v4vygftqvp14n3b
موارد إضافية
هناك مشروع مماثل اسمة AVR-CDC 232 و يقوم بنفس الوظيفة معتمدا على frimware معدلة من المشروع الأصلي
و يمكنك زيارته على الرابط التالي
http://www.recursion.jp/avrcdc/cdc-232.html
تحياتى لكم \ عبدالله على 🙂
إهداء إلى:
مجتمع فابلوجيا
فاب لاب مصر
—————————————————-
يمكنك نسخ أو تعديل أو تطوير المقال و إعادة نشر المقال بحرية كاملة شرط ذكر المؤلف (عبدالله على) و موقع simplyarduino.com عند النقل







مشكور اخوي
لكن لو بالامكان شرح انشاء راشدوينو مع حل المشكلة serial communication بالكامل …. يعني يكون الموضوع من الصفر يتم فيه شرح كل شيء بالتفصيل بالاضافة الى مثال لكيفية استخدام الاردوينو بعد اضافة شريحتي atmega8 … يعني مثال يشرح كيف استخدم الشريحتين
ومشكور جزيل الشكر واسف اذا عم عذبك بطلبي بس صار عندي التباس بالفكرة وما عم اعرف كيف بدي اشتغل
اخوك فراس
الراشدوينو مختلفة تماما عن هذا المقال أخي الكريم
أما بالنسبة للخطوات التي يجب عليك أن تتبعها حتى تنفذ اردوينو بالكامل فهي كالتالي:
– قم بصناعة Ardusino Serial Board V.3
– قم بصناعة بوردة ال Serial Communication المذكورة فى المقال بأستخدام ATmega 8
– قم بتوصيل كلا البوردتين عن طريق المنافذ Rx, Tx
هل هناك خيار أخر غير ATmega8 ؟؟
atmega8
atmega168
atmega328
attiny45
جزاك الله خيراً , الان انت تنصح بإقتناء النسخة العادية من arduino او عمل نسخة خاصة أو إستخدام maple board المطور من arduino لانك قمت بمدح الأخير في كتابك المميز , أما خيار صنع النسخة الخاصة فأنت تتحكم بما تشاء ,
أنا محي الدين من الجزائر قرأت الثلاثة أيام الماضية عن Raspberry Pi و قد أعجبني هذا الحاسوب لما له من تكلفة رخيصة و لا يشغل حيزا كبيرا و امكانياته الجبارة سؤالي كالتالي
هل من يعرف أماكن بيعها في الجزائر
هل يمكن أن أصنعها و كيف علما أنني لا أعرف شيئ عن الالكترونيات و البرمجة
هل يمكن استخدامها في مقهى الانترنت أو كحاسب مكتبي مثل كتابة مذكرات و طبعها
ارجو من يستطيع افائي بهه الاسئلة
– بالنسبة لأماكن البيع فيمكنك أن تتصفح أي متجر الكتروني أمريكي والشراء منه مثل amazon او Adafruit
– لا يمكنك صناعة الراسبيري باي بنفسك لأنها تتطلب تقنية متطورة للغاية لنصاعة وتركيب ولحام المكونات الإلكترونية
– بالنسبة لاستخدامها كبديل للحاسوب فهذا ممكن طبعاً فالراسبيري باي ما هي الا حاسوب صغير ورخيص (لكن لاحظ ان امكانياتها قد تكون بطيئة على بعض الأعمال المكتبية) وهي مناسب أكثر للاغراض التعليمية و المشاريع الإلكترونية
محي الدين نسيت ها هو امايلي aalilo458@gmail.com
كنت عايز ابرمج atmega328 بواسطة اردوينو وهل يمكن تنزيل برنامج اكثر من مرة علي المتحكمة
ينفع تحول أي بوردة آردوينو إلى مبرمجة عامة باستخدام برنامج اسمة ArduinoISP وساعتها هتقدر توصل البوردة بأي شريحة AVR زي atmega328 او attiny .. الخ
(بالتأكيد ينفع تبرمج الشريحة أكتر من مرة وبالتحديد معاك لحد 10,000 مرة لأن كل شرائح ال avr بتستحمل اعادة كتابة 10,000 مرة).
دي مقالات بتشرح الموضوع
https://www.arduino.cc/en/Tutorial/ArduinoISP
http://www.instructables.com/id/Turn-Your-Arduino-Into-an-ISP/
السلام عليكم لو سمحت كان عايز اسئل هو انا عشان استخدم بوردة الserial communication باستخدام atmega8 لازم احمل عليه الfirmware